各相关企业:
根据省、市发改委相关工作安排,为认真做好 2023 年度湖北省企业技术中心认定工作,现将有关工作安排及事项预先通知如下:
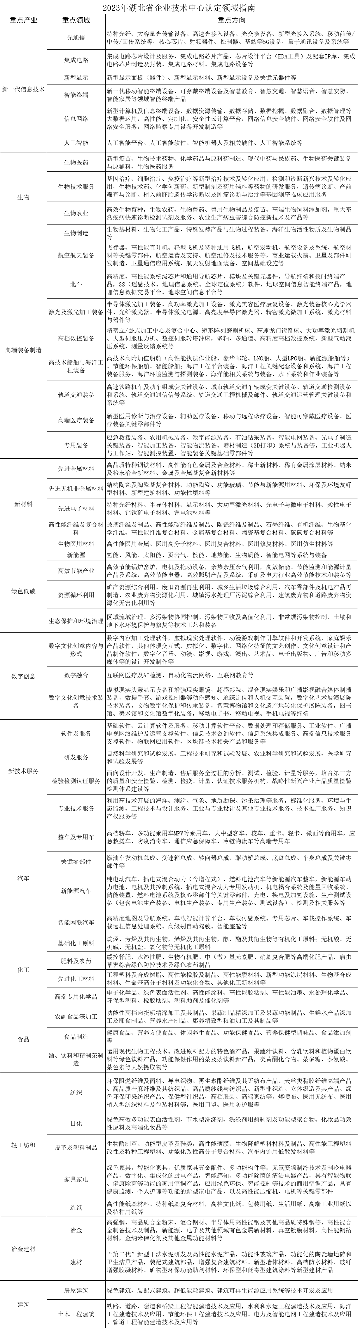
一、领域方向
申请企业主营业务必须符合《湖北省企业技术中心认定领域指南》 (附件1) 确定的方向和范围。
二、基本条件
1、在湖北省境内依法注册,具有独立法人资格的规模以上企业。
2、在本行业中具有明显的发展优势和竞争优势,有较强的技术创新能力。
3、已组建企业技术中心,且正常运行一年以上。
4、有持续稳定的研究开发投入,年度研究与试验发展经费支出额不低于 500 万元;拥有技术水平高、实践经验丰富的技术带头人,研究与试验发展人员总数不少于 50 人(其中专职研究与试验发展人员数不少于30人);具有比较完善的研究、开发实验条件,技术开发仪器设备原值不低于800 万元。
5、母公司技术中心已是国家或者省企业技术中心,其子公司及控股公司当年单独申报省企业技术中心不能超过2家。母公司采用子公司及控股公司相关数据申报省企业技术中心的,其相关子公司及控股公司不得另行申报。
6、申请受理截止日期前三年内,在海关、税务等方面未出现违规违法行为,未出现司法、行政机关认定的其他严重违法失信行为。
请我区相关企业对照上述基本要求积极开展申报准备,对照《湖北省企业技术中心资格审查及证明材料》(附件2)梳理申报资料。
附件:1.2023 年湖北省企业技术中心认定领域指南
2.湖北省企业技术中心资格审查及证明材料
联系人:黄磊
联系电话:85741107
江汉区发展和改革局
2023年9月28日


